Open Studio! When Visual Studio and Open Source Date!Looking for Developers|Getting started on Debugger
891 Replies - 109258 Views - Last Post: 27 August 2009 - 09:31 AM
#206
Re: Open Studio! When Visual Studio and Open Source Date!
Posted 06 May 2009 - 10:00 AM
#207
Re: Open Studio! When Visual Studio and Open Source Date!
Posted 06 May 2009 - 01:27 PM
#208
Re: Open Studio! When Visual Studio and Open Source Date!
Posted 06 May 2009 - 02:27 PM
Amrykid, on 6 May, 2009 - 07:27 PM, said:
what about next month as we caould do it then and i'll be free lots more hopefully.I seem to get free them a ton more put on me
anyway always good but we need to have openstudio fully working first.I;ve been playing with it at school.
#209
Re: Open Studio! When Visual Studio and Open Source Date!
Posted 06 May 2009 - 02:52 PM
sbell1099, on 6 May, 2009 - 02:27 PM, said:
Amrykid, on 6 May, 2009 - 07:27 PM, said:
what about next month as we caould do it then and i'll be free lots more hopefully.I seem to get free them a ton more put on me
anyway always good but we need to have openstudio fully working first.I;ve been playing with it at school.
Really, what have you been making?
#210
Re: Open Studio! When Visual Studio and Open Source Date!
Posted 06 May 2009 - 04:02 PM
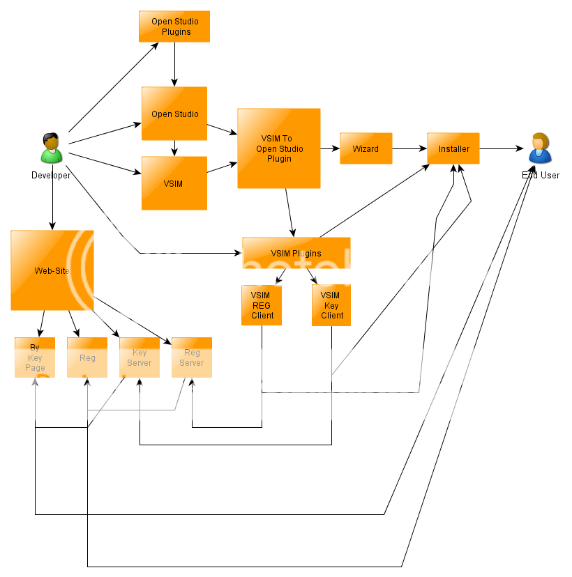
and i renderd a pic on how a developer can use open studio with VSIM
This post has been edited by [email protected]: 06 May 2009 - 06:09 PM
#211
Re: Open Studio! When Visual Studio and Open Source Date!
Posted 07 May 2009 - 08:24 AM
Amrykid, on 6 May, 2009 - 08:52 PM, said:
sbell1099, on 6 May, 2009 - 02:27 PM, said:
Amrykid, on 6 May, 2009 - 07:27 PM, said:
what about next month as we caould do it then and i'll be free lots more hopefully.I seem to get free them a ton more put on me
anyway always good but we need to have openstudio fully working first.I;ve been playing with it at school.
Really, what have you been making?
ok At school i've been doing lots of coursework (e.g poem from other cultures)
With openstudio I haven't made much I know taht on the verison i have the new solutions option doesn't work on startpage.
@ [email protected] You'll have it soon check on your pms
#212
Re: Open Studio! When Visual Studio and Open Source Date!
Posted 07 May 2009 - 08:46 AM
any ideas for the website?
im working on a special feature for the site but i cant tell any one Still
@Armykid && @sbell1099 what do you think of the Rendering i did for the VSIM to Open Studio Plugin?
@sbell1099 you are one of the only Users that spell it [email protected]
Not XAMPP or xampp or [email protected] Thanks
This post has been edited by [email protected]: 07 May 2009 - 09:46 AM
#213
Re: Open Studio! When Visual Studio and Open Source Date!
Posted 07 May 2009 - 01:07 PM
[email protected], on 7 May, 2009 - 02:46 PM, said:
any ideas for the website?
im working on a special feature for the site but i cant tell any one Still
@Armykid && @sbell1099 what do you think of the Rendering i did for the VSIM to Open Studio Plugin?
@sbell1099 you are one of the only Users that spell it [email protected]
Not XAMPP or xampp or [email protected] Thanks
no prob XAMPP .
Rendering not bad.
tell us please
#214
Re: Open Studio! When Visual Studio and Open Source Date!
Posted 07 May 2009 - 01:26 PM
#215
Re: Open Studio! When Visual Studio and Open Source Date!
Posted 07 May 2009 - 03:43 PM
heres a list of some stuff we shoukd get done.
=====LIST======
Syntax Highlighting: Doesn't highlight all keywords.
Intellisense: Should get all the classes in the import namespaces (to get the namespaces, we need to modify the code parsers).
Start Page: the treeview should read rss (i've started a parser, someone can work off of that).
Add Reference: we need to work on that(I've started on that too).
Forms Designer: This maybe unfinished for a LONG time.... <----not required for now....will later
Auto Indent: should indent after u type { and un-indent after }.
Splash Screen: Maybe a fresh new splash.
and thats all i can think of right now....
======END LIST======
btw...to import custom dll's in the latest build, u can modify the solution file with notepad.
under(in) the References tag, add
<Ref>System.Windows.Forms.dll</Ref> <Ref>System.Drawing.dll</Ref> <Ref>System.dll</Ref>
That allows you to use custom code to create forms, etc.
#216
Re: Open Studio! When Visual Studio and Open Source Date!
Posted 07 May 2009 - 06:04 PM
Amrykid, on 7 May, 2009 - 02:43 PM, said:
heres a list of some stuff we shoukd get done.
=====LIST======
Syntax Highlighting: Doesn't highlight all keywords.
Intellisense: Should get all the classes in the import namespaces (to get the namespaces, we need to modify the code parsers).
Start Page: the treeview should read rss (i've started a parser, someone can work off of that).
Add Reference: we need to work on that(I've started on that too).
Forms Designer: This maybe unfinished for a LONG time.... <----not required for now....will later
Auto Indent: should indent after u type { and un-indent after }.
Splash Screen: Maybe a fresh new splash.
and thats all i can think of right now....
======END LIST======
btw...to import custom dll's in the latest build, u can modify the solution file with notepad.
under(in) the References tag, add
<Ref>System.Windows.Forms.dll</Ref> <Ref>System.Drawing.dll</Ref> <Ref>System.dll</Ref>
That allows you to use custom code to create forms, etc.
=====LIST======
Syntax Highlighting: Doesn't highlight all keywords.
Intellisense: Should get all the classes in the import namespaces (to get the namespaces, we need to modify the code parsers).
Start Page: the treeview should read rss .
Add Reference: we need to work on that(I've started on that too).
Forms Designer: This maybe unfinished for a LONG time.... <----not required for now....will later
Auto Indent: should indent after u type { and un-indent after }.
Splash Screen: Maybe a fresh new [email protected] Try than on server now The tow icons i made
======END LIST======
#217
Re: Open Studio! When Visual Studio and Open Source Date!
Posted 07 May 2009 - 06:52 PM
Pleas help me im about to go crazy
This post has been edited by [email protected]: 08 May 2009 - 06:58 AM
#218
Re: Open Studio! When Visual Studio and Open Source Date!
Posted 08 May 2009 - 12:56 AM
#219
Re: Open Studio! When Visual Studio and Open Source Date!
Posted 08 May 2009 - 06:40 AM
#220
Re: Open Studio! When Visual Studio and Open Source Date!
Posted 08 May 2009 - 12:20 PM
[email protected], on 7 May, 2009 - 06:52 PM, said:
Pleas help me im about to go crazy
lol, when i first started open studio, the docking library gave me hell... I'll post a tutorial when i get home from school.

New Topic/Question
Reply




MultiQuote




|